Sensor Acquisition System

Saturday, Sep 11, 2021 | 2 minute read

Altium Inventor STM32F4 FreeRTOS PCB Design SMD Soldering
| Updated at Sunday, Nov 9, 2025

Sensor Acquisition System

Introduction

Requirements:

  • Support up to 16 sensors simultaneous
  • Support different kind of sensors, must be easily upgradable to support new ones
  • Independent conditioning of the signal for each sensor (1 board per sensor)
  • Transmit the data to the computer which will log it
  • Settings must be set from the computer
  • Sampling rate of 1kHz
  • Resolution of 16bits
  • Required supported sensors:
    • force sensor using Wheastone bridge
    • Thermocouple
    • Pressure sensor

Project Architecture

Components

The list of components used has changed quite a lot thorough the design, I will for the sake of clarity only talk about the final design choice.

Analog to Digital Converter

Accordingly to the requirements, the ADC must have 16 physical pins to which the sensors would be always connected. Moreover it has to sample each 16 sensors at a resolution of 16 bits at 1kHz.

MCU

The MCU must validates the following requirements:

  • 2 SPI interface of at least 256 kbits/s (one for the ADC, the other for the USB port)
  • be of the STM32 family (since it’s the one mostly used at the ERT)
  • handle a SPI data traffic of 256 kbits/s from the ADC

In order to reduce the workload on the PCB design, the MCU must be already assembled on a board featuring :

  • USB interface for transmitting data/debugging/programming of the MCU
  • Header pins such that it can plugged as a shield on the main PCB board

The chosen MCU is the Nucleo STM32 F446RE.

Power Supply

Many voltages are needed : 5V, 3.3V, 9V, 12V.

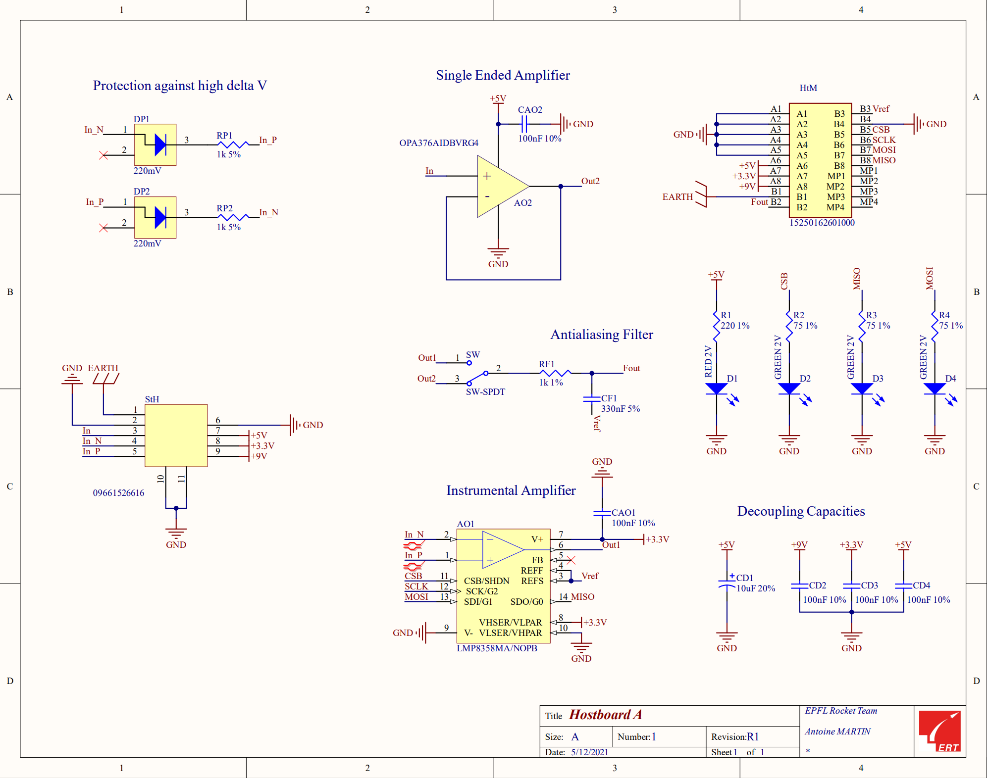
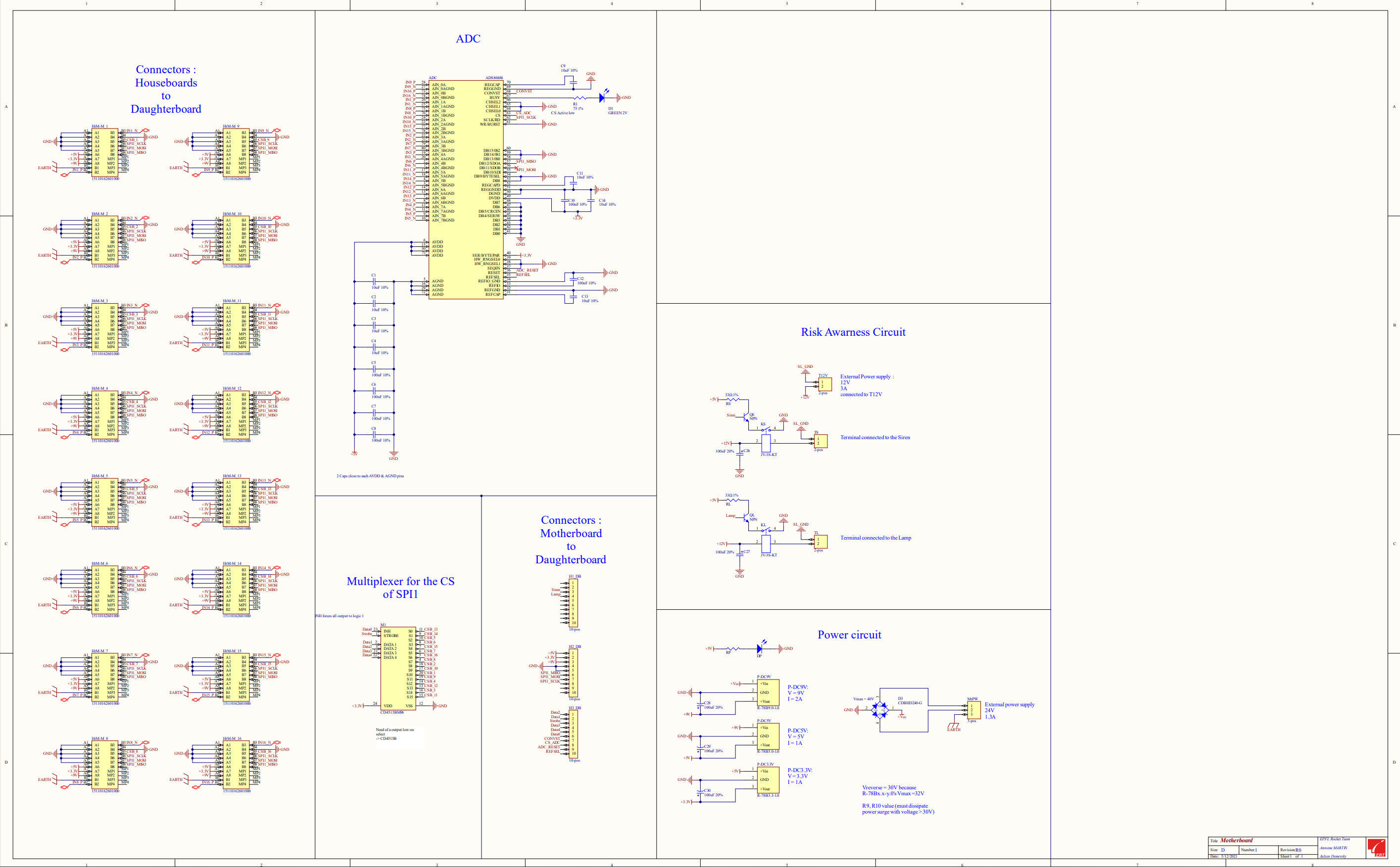
Hostboard A

PCBs assembly Assembled PCBs with test pcb

Daugtherboard

PCBs assembly

Β© 2025

🌱 Powered by Hugo with theme Dream.

Who I am

My name is Antoine Martin (aka martantoine).

Originaly from France, studies and work brought me so far to many places, namely:

  • San Francisco - Bay Area, USA πŸ‡ΊπŸ‡Έ
    • Master thesis then full time Robotics Engineer
    • since March 2025
  • Eindhoven, Netherlands πŸ‡³πŸ‡±
    • Software Engineer intern @ ASML - 2024-2025 (6 months)
  • Lausanne, Switzerland πŸ‡¨πŸ‡­
    • BSc MicroEngineering @ EPFL - 2022
    • MSc Robotics @ EPFL - 2025

French πŸ‡«πŸ‡· and Australian πŸ‡¦πŸ‡Ί citizenship

Area of expertise

My main area of expertise is in:

  • Embedded system software (C/C++, RTOS)
  • Robots control (MPC, RL)

In addition to my main set of skills cited earlier, I have developped secondaries skills (required to have a robot that actually works):

  • PCB design and fabrication
  • Manufacturing using lathe, milling machine, 3d printer, laser cutters
  • CAD and FEA (SolidWorks, Catia V5, Inventor, Fusion360)
  • Desktop software with functional GUI